
教育部办公厅关于开展2023年职业教育国家在线精品课程遴选工作的通知
教职成厅函〔2023〕26号
各省、自治区、直辖市教育厅(教委),新疆生产建设兵团教育局,全国行业职业教育教学指导委员会、教育部职业院校教学(教育)指导委员会:
为深入贯彻落实中共中央办公厅、国务院办公厅《关于深化现代职业教育体系建设改革的意见》,根据《职业教育提质培优行动计划(2020—2023年)》安排,教育部决定开展2023年职业教育国家在线精品课程遴选工作。现将有关事项通知如下。
一、总体要求
以提升职业学校关键办学能力为核心,深入实施国家教育数字化战略行动,建设一批课程内容精品、教师水平精湛、教学效果精准的职业教育在线精品课程,推动职业教育优质数字资源开发与开放共享,充分发挥在线课程在推进职业教育数字化转型升级、促进优质教育资源均衡、深化教学改革等方面的重要作用,不断完善国家、省、校各级职业教育在线精品课程培育、遴选、共享、应用和持续建设机制,带动职业教育教学质量整体提升。
二、数量与范围
(一)遴选数量
2023年拟遴选1000门左右职业教育国家在线精品课程。
(二)申报范围
申报课程应为纳入中等职业教育、高等职业教育(含高职专科、职业本科)相关专业人才培养方案并在教学中实际开设的课程,包括公共基础课程、专业(技能)课程(含实习实训)等。
已入选2022年职业教育国家在线精品课程的,不得再次申报。对参加2022年遴选但未入选的课程,如持续建设完善,且在2022—2023学年实际开课的,可以再次申报,但须说明建设更新等情况。“十三五”期间已认定课程未在2022年遴选中申请复核的,不得申报。
三、申报要求
(一)课程落实立德树人根本任务,遵循职业教育教学规律和技术技能人才成长规律,贯彻国家职业教育有关教学标准。课程目标定位准确,内容完整,结构合理,逻辑清晰,资源丰富,有机融入课程思政元素。公共基础课程内容及时反映新知识,体现学科知识与行业(或职业)应用场景的融合;专业(技能)课程紧密对接岗位实际,反映相关领域新方法、新技术、新工艺、新标准,体现专业数字化转型。鼓励与行业企业等合作开展课程建设与实施。
(二)课程总学时不低于32学时,至少在课程平台上完成两(学)期的在线教学或线上线下混合式教学实践,在同类课程中教学效果良好。
(三)体现教师教材教法改革成果,课程教学活动(包括但不限于在线教学、测试、作业、考试、答疑、讨论等)完整丰富并有效实施,有效防范刷课、替课、替考行为。课程教学管理制度完备,教学全过程管理严格有序,教学支持保障条件良好,未发生过较大及以上教学事故。学习过程数据完整,学生受益面广、参与度高、获得感强。
(四)教学团队师德师风优良,结构合理,教学能力突出,数字素养高,具有丰富的教学经验和扎实的专业功底。专业课团队主要成员中应有“双师型”教师。课程负责人原则上应具有副高及以上职称,同一课程负责人限牵头申报一门课程。课程团队主要成员不超过5人。
(五)全面落实教育评价改革要求,注重过程评价与结果评价相结合,探索增值评价,健全综合评价。鼓励运用大数据、人工智能等技术开展学习行为的精准分析,个性化评价学生的学习成效。
(六)数字化教学资源丰富、形式多样、原创度高、质量精良、符合大众审美,教学案例使用得当,语言文字、图片、地图等使用符合相关规定,无知识产权、肖像权争议。
(七)课程平台资质符合要求,运行安全可靠,内容审核把关能力强,界面良好,能够在多种终端上运行。各单位推荐的课程,应接入国家职业教育智慧教育平台,承诺提供不少于5年的教学服务,并动态更新教学资源。
(八)鼓励申报新一代信息技术、高档数控机床和机器人、航空航天装备、先进轨道交通装备、新能源汽车等先进制造业相关领域专业课程;智慧健康养老、婴幼儿托育、现代家政等现代服务业紧缺领域专业课程;粮食安全、智慧农业等现代农业重点领域专业课程;与传承民族技艺等非物质文化遗产相关的专业课程;体现产教融合,校企深度合作共建的课程;教随产出,服务国际产能合作和中国企业走出去,促进我国文化教育软实力提升的“职教出海”相关课程。
四、工作安排
按照申报、初选、推荐、遴选开展工作。各单位拟申报、推荐课程须在本单位网站进行公示,公示期不少于5天,公示期无异议或经核查不影响推荐方可报送。
(一)申报。职业学校可自主向所在地省级教育行政部门申报,也可按课程所对应行业(教育)领域向全国行业职业教育教学指导委员会、教育部职业院校教学(教育)指导委员会(以下简称行指委、教指委)申报。涉及多个学校共建的课程,由牵头学校申报。同一课程不得多头申报、拆分申报。
(二)初选。省级教育行政部门、行指委、教指委须参照职业教育在线精品课程观测指标(附件1)组织初选,并根据限额(附件2)进行推荐,原则上中、高职推荐比例为1:3。
(三)推荐。省级教育行政部门统筹本区域学校申报课程的推荐工作,行指委、教指委推荐的课程须经申报学校(牵头学校)所在地省级教育行政部门复核,与本省其他课程一并公示后报送。行指委、教指委推荐课程不占省级教育行政部门推荐指标,但必须为与本行业(教育)领域直接相关的课程。省级教育行政部门应与国家职业教育智慧教育平台联系,组织完成推荐课程接入平台工作。
(四)遴选。教育部将对照申报要求,审核材料完整性与规范性。对符合要求的推荐课程,将组织专家参照职业教育在线精品课程观测指标进行评议。在专家评议意见基础上,确定在线精品课程名单,并向社会公示后发布。对申报材料和数据造假的,取消该课程、平台的遴选资格。
五、材料报送
(一)时间安排
1.确定推荐单位联系人。2024年1月5日前,省级教育行政部门、行指委、教指委作为推荐单位,将本单位联系人信息表(附件3)Word版及加盖公章的扫描件一并发送至教育部行指委工作办公室邮箱cved_hangban@163.com,邮件主题及文件名均为单位名称。申报平台的用户名、密码将发送给单位联系人。
2.申报。2024年1月12日起,推荐单位根据提供的用户名、密码登录申报平台(网址:www.nveec.cn,以下简称平台),组织开展申报工作,指导申报学校在平台填写申报书(附件4),并以附件形式上传佐证材料(根据附件4后的证明材料清单制作成PDF文档)。申报学校在平台确认提交后导出申报书并盖章,按要求报送至推荐单位。
3.初选。2024年2月28日前,推荐单位组织完成初选。2024年3月6日前,通过行指委、教指委推荐的课程,由行指委、教指委按要求签章后,以PDF版上传至平台,教育部行指委工作办公室汇总后通过平台分送相应省级教育行政部门,纸质版一式两份由行指委、教指委寄送至相应省级教育行政部门进行复核。
4.推荐。2024年3月18日前,省级教育行政部门将经公示的推荐课程的申报书、推荐汇总表(附件5,由平台导出)纸质版按要求盖章后,将PDF扫描版上传至平台。
(二)联系方式
1.教育部行指委工作办公室 010-58581407
2.国家职业教育智慧教育平台 010-58581929、010-58581287
3.申报平台技术支持 010-66490540、010-66490748
4.政策咨询 010-66096809
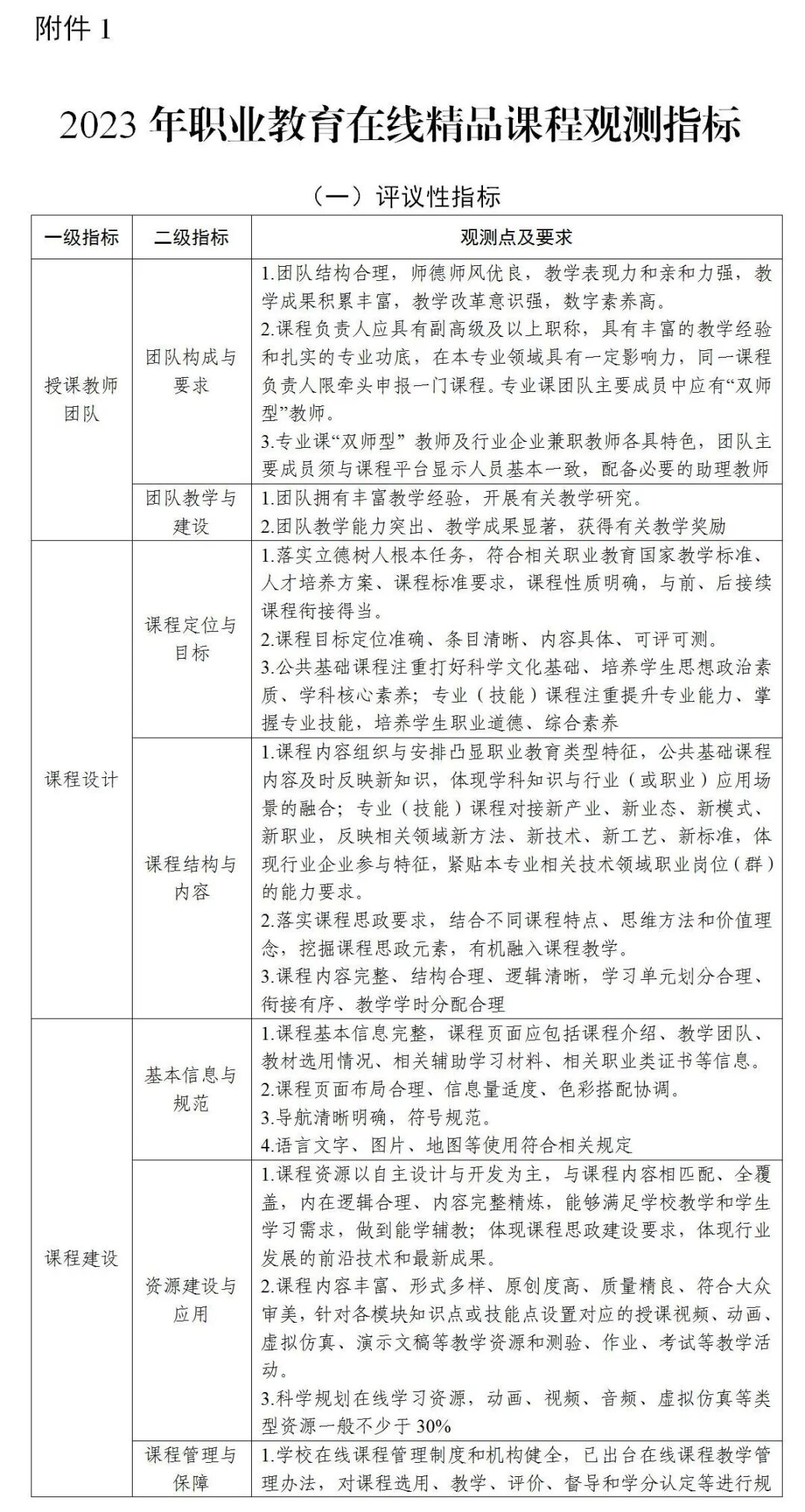
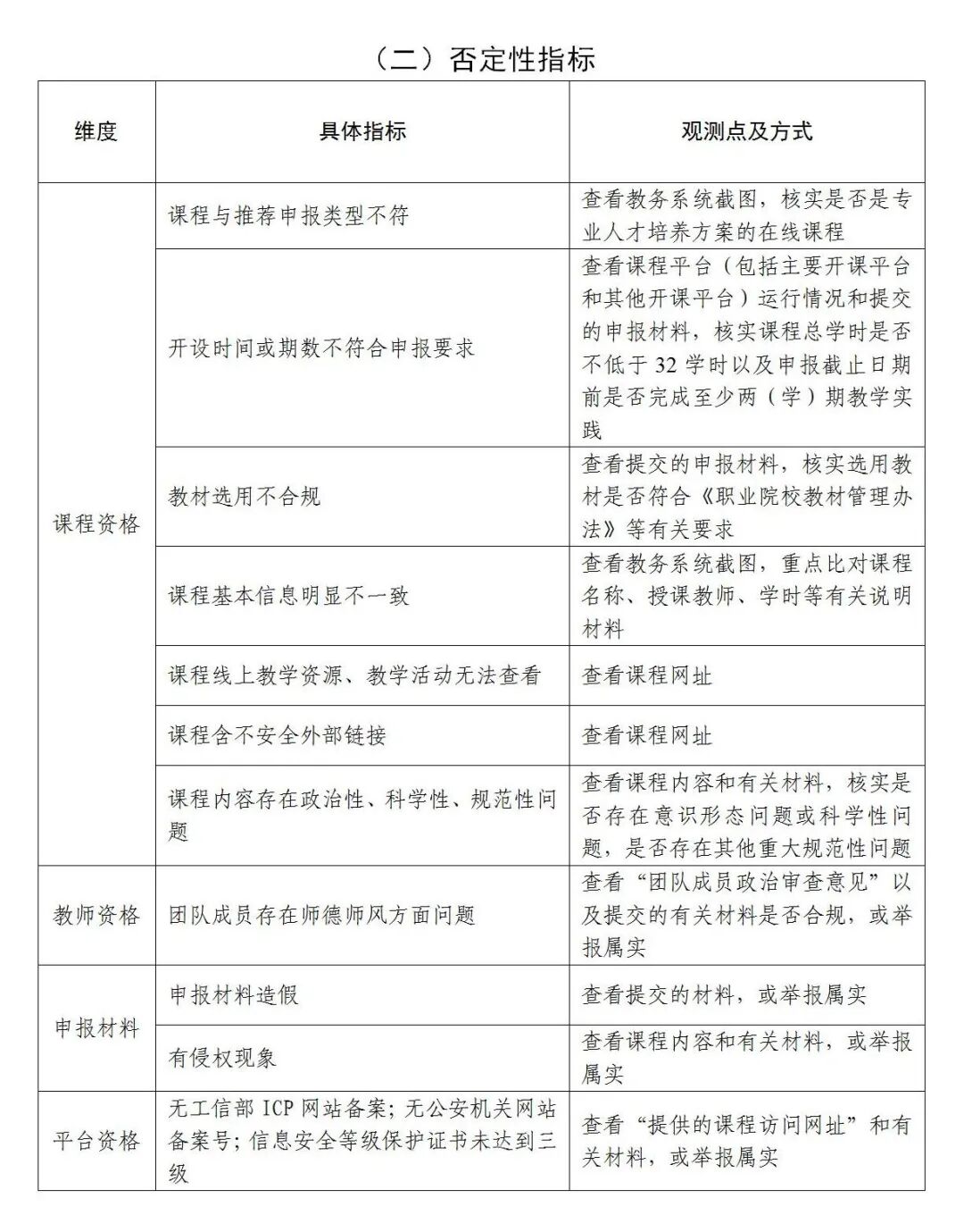
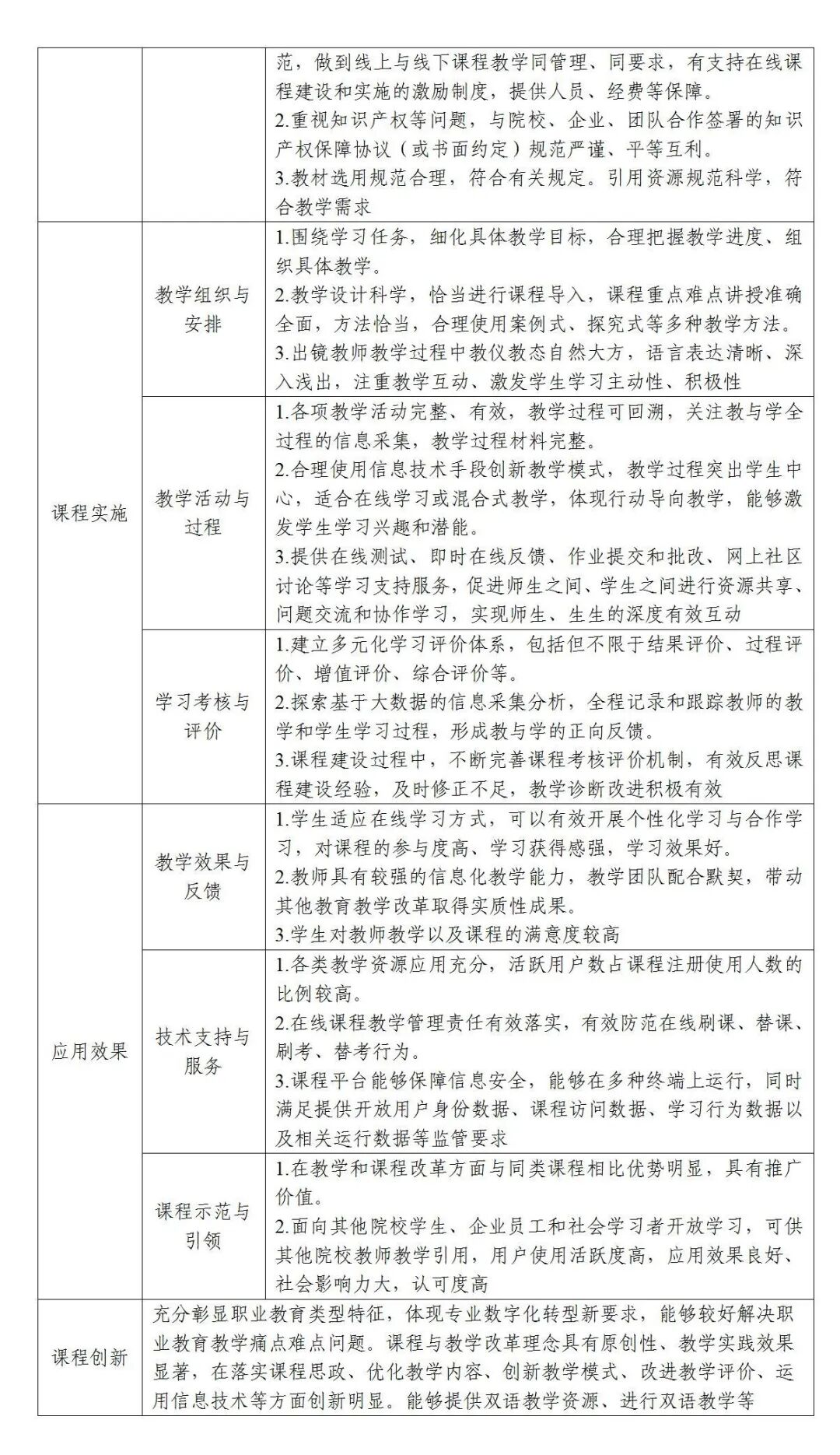
附件:1.2023年职业教育在线精品课程观测指标
2.2023年职业教育国家在线精品课程推荐限额(分送)
3.2023年职业教育国家在线精品课程推荐单位联系人信息表
4.2023年职业教育国家在线精品课程申报书
5.2023年职业教育国家在线精品课程推荐汇总表
教育部办公厅
2023年12月28日

