9月6日,东莞发布《2022年东莞市创新人才综合补贴、能力提升培养资助和见习补贴申报公告》。
时间安排:
受理时间:2022年9月6日——2022年10月21日。
两种补贴:
已具备中级以上职称(或专业技术人员职业资格)的可申请相应补贴。
本办法所称的“专业技术人员职业资格”,仅限按国家有关规定可聘任为相应专业技术职务或可对应相应层级职称的职业资格。
根据东莞市人社局发布的《专业技术人员职业资格与职称对应关系一览表》可知:
对应中级职称的有:一级建造师、一级造价工程师、监理工程师等,也就是说取得这些资格证书并满足相应条件的,每人最高补贴6万元。
01
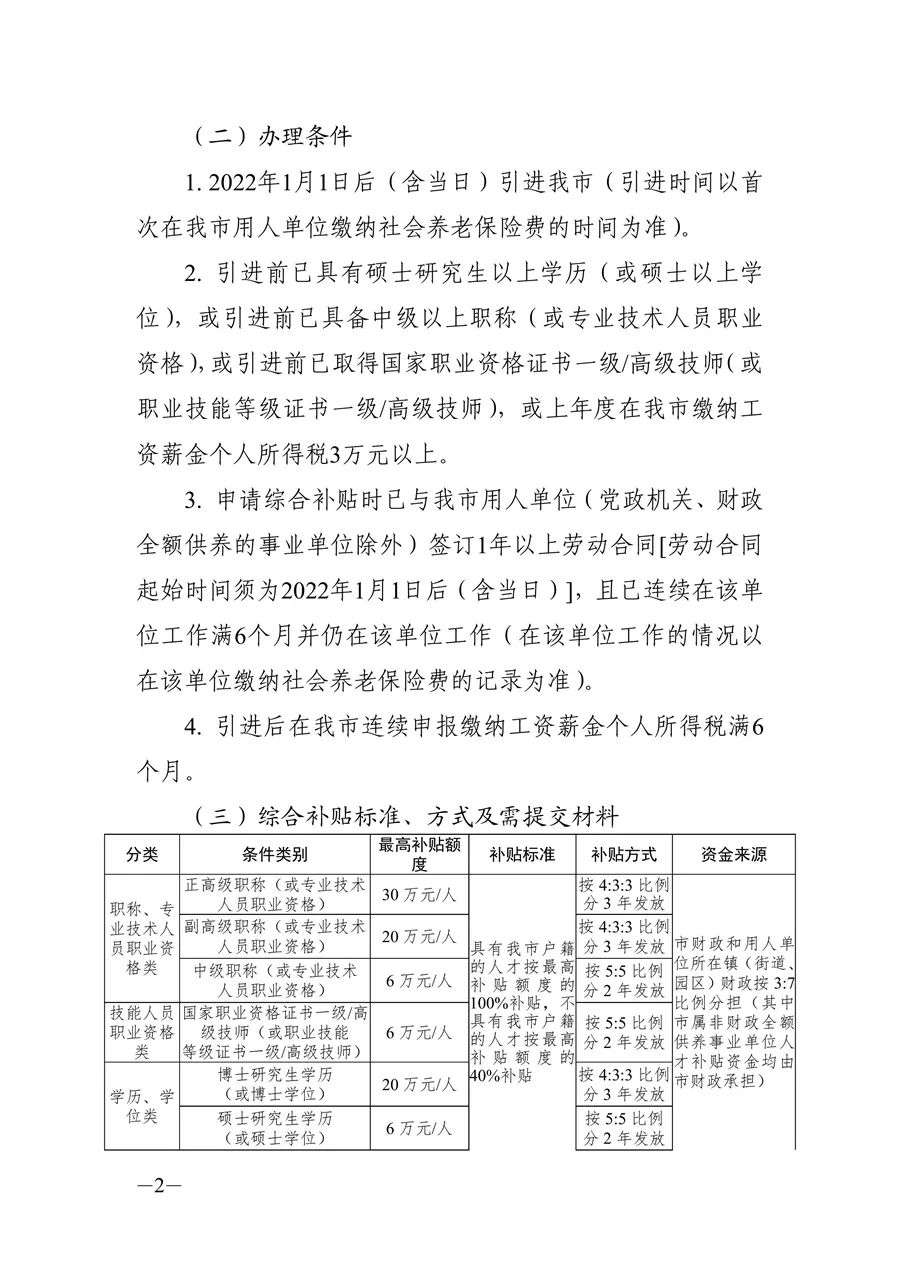
创新人才新引进综合补贴:
- 正高级职称(或专业技术人员职业资格)最高补贴30万/人
- 副高级职称(或专业技术人员职业资格)最高补贴20万/人
- 中级职称(或专业技术人员职业资格)最高补贴6万/人
02
创新人才能力提升培养资助:
- 正高级职称(或专业技术人员职业资格)最高补贴5万/人
- 副高级职称(或专业技术人员职业资格)最高补贴4万/人
- 中级职称(或专业技术人员职业资格)最高补贴2万/人
附原文:

