重庆万州“10.28”公交车坠江事件余震:城市桥梁设计规范大调整!
- 版本:1.0版本
- 上架时间:2019-02-25
- 服务商:计支宝
- 咨询热线: 400-965-0588
2019年2月19日,住建部发布《城市桥梁设计规范(CJJ11-2011)局部修订条文(征求意见稿)》公开征求意见的通知,修订了部分城市桥梁设计规范:

住房和城乡建设部办公厅关于《城市桥梁设计规范(CJJ11-2011)局部修订条文(征求意见稿)》公开征求意见的通知
为深刻吸取重庆万州“10.28”公交车坠江事件教训,进一步加强城市道路桥梁交通安全设施防护工作,我部组织上海市政工程设计研究总院(集团)起草了《城市桥梁设计规范(CJJ11-2011)局部修订条文(征求意见稿)》(见附件)。现向社会公开征求意见。有关单位和公众可通过以下途径和方式提出反馈意见:
1、电子邮箱:weipu@smedi.com。
2、通信地址:上海市中山北二路901号2号楼7层上海市政工程设计研究总院道桥院;邮编200092。
意见反馈截止时间为2019年3月20日。
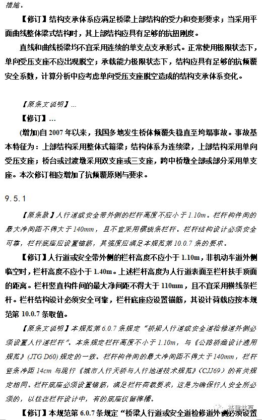
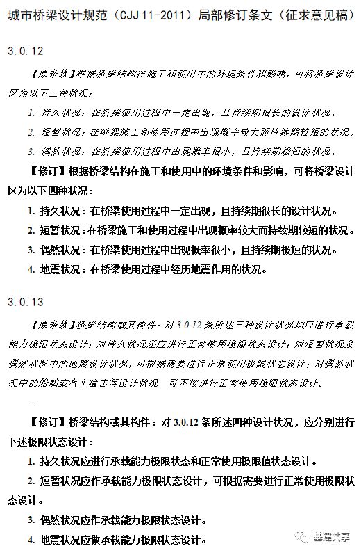
附件:城市桥梁设计规范(CJJ11-2011)局部修订条文(征求意见稿)
【详情请点击查看】
http://www.mohurd.gov.cn/zqyj/201902/t20190221_239526.html
中华人民共和国住房和城乡建设部办公厅
2019年2月19日
附件:
